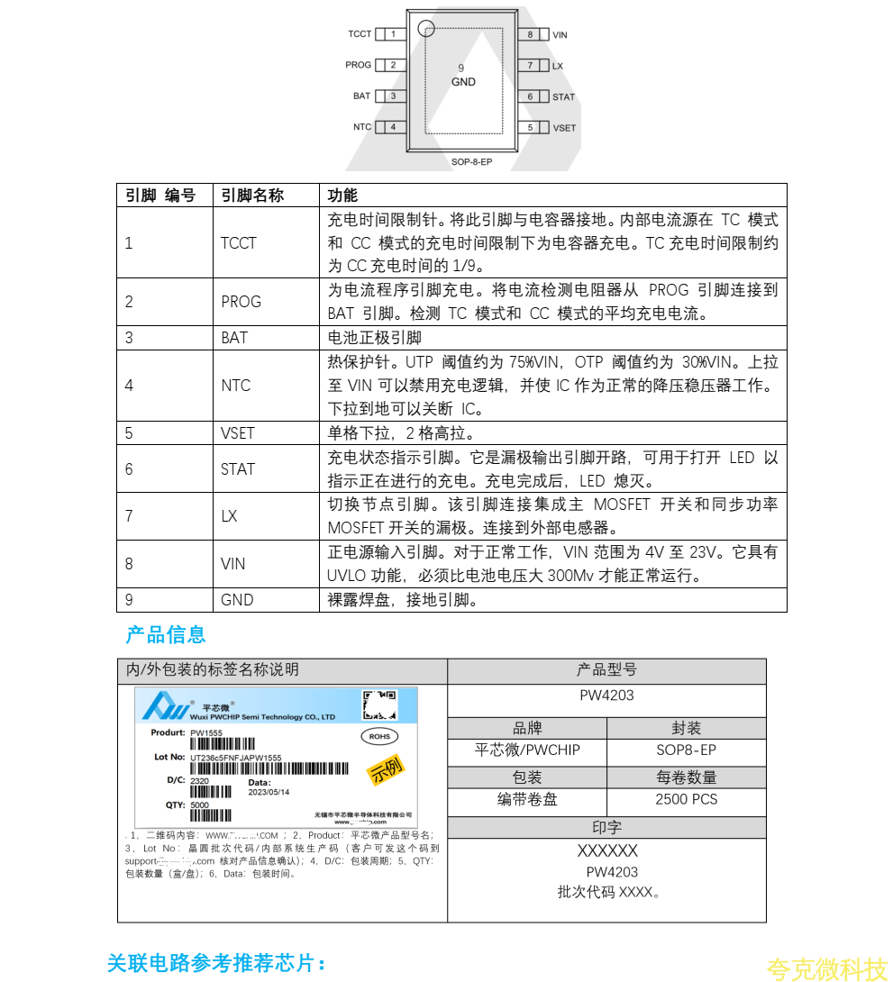
平芯微PW4203中文規格書
- 2024-04-16 11:56:00
- 技術管理員 原創
- 1018
(百度翻譯)
發錶評論









