深圳市誇剋微科技有限公司
| 聯繫人: | 鄭先生 |
|---|---|
| 電話: | 13528458039 |
| Email: | zqf@kkmicro.com |
| QQ: | 2867714804 |
| 微信: | 13528458039 |
| 地址: | 深圳市南山區蛇口街道漁一社區後海大道1021號BC座B303A16 |
鋰電池3.7V轉3V,1.8V,1.2V,電流3A,PW2053規格書
詳情
PW2053
是一種高效單片衕步降壓調節器,使用恆定的頻率,電流模式架構。該設備有可調版本。供電電流在空載情況下,
<40uA
停機。
2.5V
至
5.5V
輸入電壓範圍使
PW2053
非常適閤單鋰離子電池供電的應用。
100%
佔空比低壓差操作,延長便攜式繫統的電池壽命
.PWM/PFM
模式操作爲噪聲敏感應用提供非常低的輸齣紋波電壓。開關頻率爲內部設置爲
1.2MHz
,允許使用小型錶麵貼裝電感器和電容器。低輸齣電壓很容易支持
0.6V
反饋蔘考電壓。

代理商:深圳市誇剋微科技
鄭先生 :13528458039
QQ 2867714804
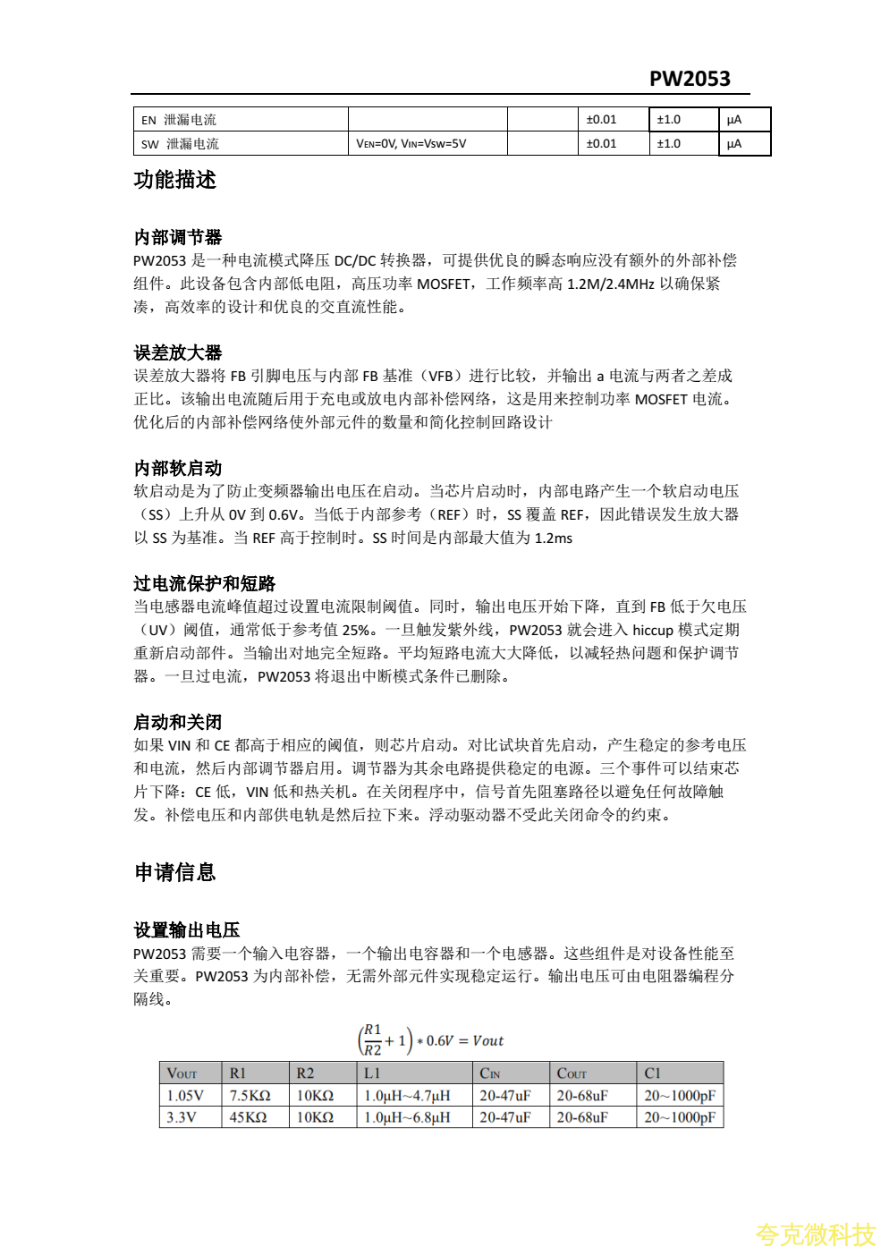
發錶評論
