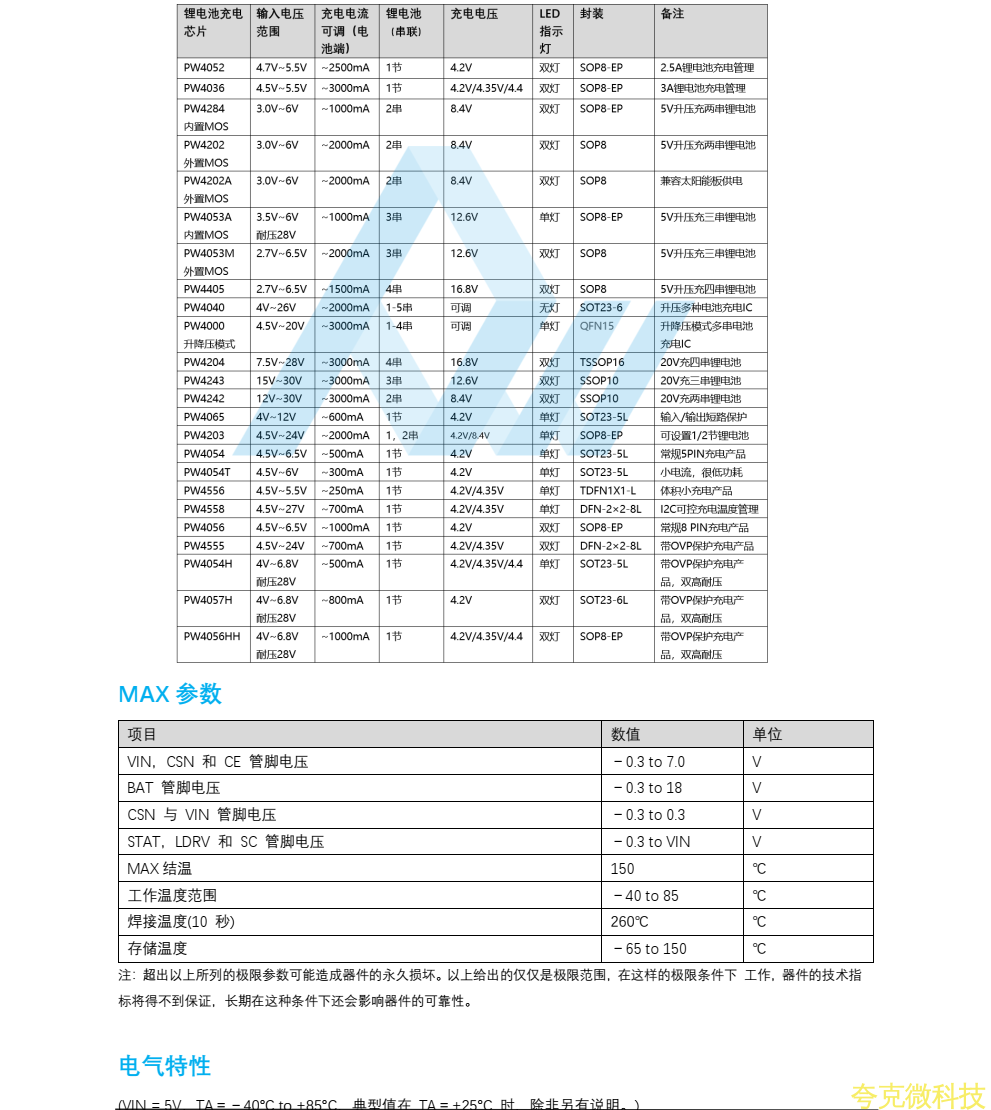
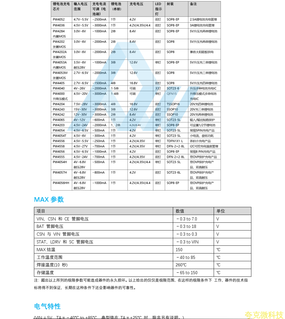
平芯微PW4202中文规格书
- 2024-04-16 11:47:00
- 技术管理员 原创
- 1089
(百度翻译)
发表评论











