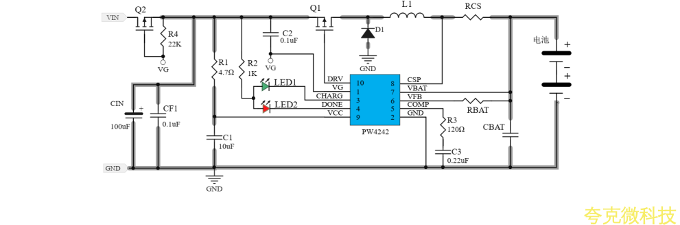
平芯微PW4242中文规格书
- 2024-04-16 13:10:00
- 技术管理员 原创
- 924
(百度翻译)
发表评论










