深圳市夸克微科技有限公司
| 联系人: | 郑先生 |
|---|---|
| 电话: | 13528458039 |
| Email: | zqf@kkmicro.com |
| QQ: | 2867714804 |
| 微信: | 13528458039 |
| 地址: | 深圳市南山区蛇口街道渔一社区后海大道1021号BC座B303A16 |
五节串联锂电池保护方案板, 20A 过流,带电池均衡电路
1 电路板 PCB 描述:
1.1 名称:五节串联锂电池保护方案板, 20A 过流,带电池均衡电路
1.2 应用: 18.5V 锂电池组:五串 3.7V 锂电池串联组,可多组并联
1.3 过放电检测电压: 2.4V(单个锂电池) ,过充电检测电压: 4.28V(单个锂电池)
1.4 (P+/P-)保护板输入电压: 15V-21V, 21V 充满;
五串锂电池组放电电压: 12V∽21V。 瞬间电流 20A,工作电流推荐 10A 以下
1.5 均衡电路:被动均衡
1.1 名称:五节串联锂电池保护方案板, 20A 过流,带电池均衡电路
1.2 应用: 18.5V 锂电池组:五串 3.7V 锂电池串联组,可多组并联
1.3 过放电检测电压: 2.4V(单个锂电池) ,过充电检测电压: 4.28V(单个锂电池)
1.4 (P+/P-)保护板输入电压: 15V-21V, 21V 充满;
五串锂电池组放电电压: 12V∽21V。 瞬间电流 20A,工作电流推荐 10A 以下
1.5 均衡电路:被动均衡
详情
1 电路板 PCB 描述:
1.1 名称:五节串联锂电池保护方案板, 20A 过流,带电池均衡电路
1.2 应用: 18.5V 锂电池组:五串 3.7V 锂电池串联组,可多组并联
1.3 过放电检测电压: 2.4V(单个锂电池) ,过充电检测电压: 4.28V(单个锂电池)
1.4 (P+/P-)保护板输入电压: 15V-21V, 21V 充满;
五串锂电池组放电电压: 12V∽21V。 瞬间电流 20A,工作电流推荐 10A 以下
1.5 均衡电路:被动均衡
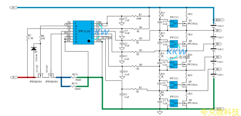
1.6 芯片功能简介:
1,锂电池保护电路: PW1116
PW1116 五串锂电池得过充,过放,过流检测保护电路芯片,并联 MOS 可增加过流保护值。
2, 锂电池电量均衡芯片: PW2213
PW2213 锂电池电量均衡电路芯片。可多串锂电池,多并电路。
1.1 名称:五节串联锂电池保护方案板, 20A 过流,带电池均衡电路
1.2 应用: 18.5V 锂电池组:五串 3.7V 锂电池串联组,可多组并联
1.3 过放电检测电压: 2.4V(单个锂电池) ,过充电检测电压: 4.28V(单个锂电池)
1.4 (P+/P-)保护板输入电压: 15V-21V, 21V 充满;
五串锂电池组放电电压: 12V∽21V。 瞬间电流 20A,工作电流推荐 10A 以下
1.5 均衡电路:被动均衡
1.6 芯片功能简介:
1,锂电池保护电路: PW1116
PW1116 五串锂电池得过充,过放,过流检测保护电路芯片,并联 MOS 可增加过流保护值。
2, 锂电池电量均衡芯片: PW2213
PW2213 锂电池电量均衡电路芯片。可多串锂电池,多并电路。
2,电路图:
3, PCB 图和 3D 显示图
4, BOM 物料表
发表评论
