深圳市夸克微科技有限公司
| 联系人: | 郑先生 |
|---|---|
| 电话: | 13528458039 |
| Email: | zqf@kkmicro.com |
| QQ: | 2867714804 |
| 微信: | 13528458039 |
| 地址: | 深圳市南山区蛇口街道渔一社区后海大道1021号BC座B303A16 |
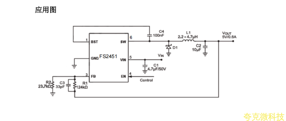
FS2451是一款内部集成有高边高压功率MOSFET管的高频率(1.8MH)降压型开关稳压器。提供单路*0.6A高效率输出,以电流模式控制方式达到快速环路响应
详情
FS2451是一款内部集成有高边高压功率MOSFET管的高频率(1.8MH)降压型开关稳压器。提供单路*0.6A高效率输出,以电流模式控制方式达到快速环路响应。宽范围输入电压5V至40 V)可在移动环境输入的条件下实现各种降压型电源变换的应用。1UA的关机静态电流适合电池供电场合的应用。轻载条件下,通过降低开关频率减小开关和门驱动的损失,实现宽负载范围内高效率的功率转换。频率对折技术有助于防止电感电流在启动时的失控。热关机提供可靠、容错操作。电路封装SOT23-6L。
特点·230UA工作静态电流·5V至40V宽工作电压范用·500m2 的内部功率MOSFET·1.8 MHZ固定开关频率·内部补偿·陶瓷输出电容稳压·内部软启动·无采样电阻的精密电流限制·最高效率可达90%·低关机模式电流:<1UA·6脚的SOT23封装应用·高电压功率转换·汽车系统·工业电力系统·分布式电力系统·电池供电的系统
代理商:深圳市夸克微科技 郑先生 :13528458039 QQ 2867714804

特点·230UA工作静态电流·5V至40V宽工作电压范用·500m2 的内部功率MOSFET·1.8 MHZ固定开关频率·内部补偿·陶瓷输出电容稳压·内部软启动·无采样电阻的精密电流限制·最高效率可达90%·低关机模式电流:<1UA·6脚的SOT23封装应用·高电压功率转换·汽车系统·工业电力系统·分布式电力系统·电池供电的系统
代理商:深圳市夸克微科技 郑先生 :13528458039 QQ 2867714804
发表评论
